
伺服驱动器是机械的动力源,伺服就是听话的意思,伺服驱动器采用闭环控制所以它非常听话,可以精确地服从上位机的指令要求,所以伺服驱动器在各行各业中应用非常广泛,其应用应该会随着社会的发展而得到广大的扩展。......
伺服驱动器是机械的动力源,伺服就是听话的意思,伺服驱动器采用闭环控制所以它非常听话,可以精确地服从上位机的指令要求,所以伺服驱动器在各行各业中应用非常广泛,其应用应该会随着社会的发展而得到广大的扩展。
以下是本人早期设计伺服驱动器的研发一些经验总结,希望能够帮助到有需要的同行,现结成文,以飨读者。
伺服驱动器的硬件研发主要包括控制板和电源板的设计,控制板承担与上位机进行交互和根据电机和运动目标的一些信息,实时生成精准的PWM信号。电源板的作用根据PWM信号,产生特定相位和特定幅值的三相电流以驱动电机以达到最优控制。核心是一般采用交-直-交的逆变方式。


电源板的构成:
开关电源
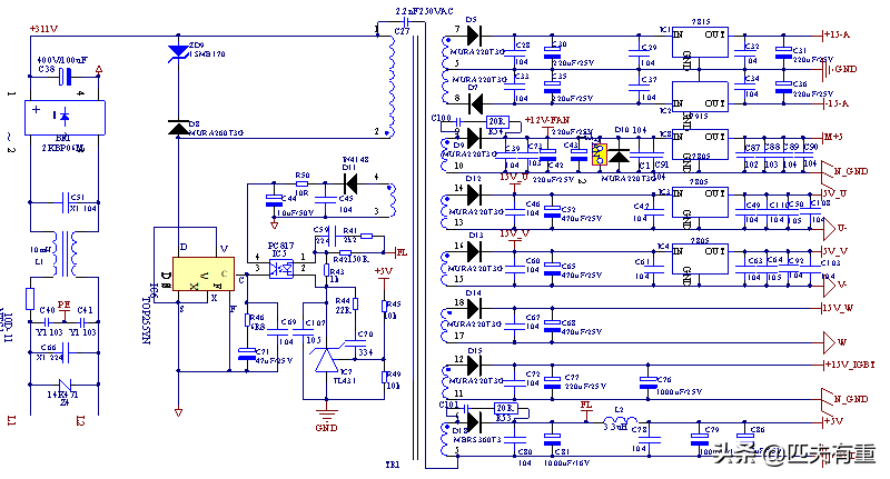
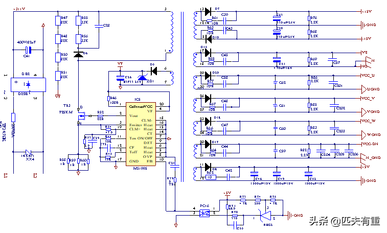
开关电源的作用是产生本驱动所需要的各种电源,比如控制板所需的+5V,+15V,-15V。电源板所需的+15V,-5V(IGBT的下桥驱动),三个互相隔离+15V电源用于上桥的驱动,等。
为了保证开关电源的稳定性在控制同步电机的伺服中,几乎都是采用了独立供电的方式,如安川、台达等。
UC3842(西门子,路斯特,艾默生,欧美)

TOPSWITCH(安川)

RCC式:安川的变频器

安川的开关电源早期的产品SGDH-CB15AB采用的是M51995+MOS管构成。

这种方法相对来说比较繁琐,元器件比较多,布局布线相对来说比较麻烦,设计难度较大。所以后来的驱动器,安川就采用了TOPSWITCH的单芯片方案,它将PWM发生电路和开关管以及保护电路集成一体,很容易实现低成本,小体积,高可靠。
安川的最近的一款产品SGDV-370D01A,该同步伺服的输出功率是15KW,其开关电源是采用的外接24V作为原边的电压,主要是由于体积的限制,这样可以节省高压端子,整流桥,400V高压的滤波电容,实现小体积化,并且有一定的成本优势,如果运动控制系统需要好几台驱动器,采用该方法就可以大幅度节省成本,比如日精的注塑机(三洋的驱动),法拉克的用于机器人的6驱一体伺服。
异步伺服电机驱动器的开关电源的原边的电源比较多的是采用直流母线提供。如西门子艾默生等。

有些驱动器可以通过参数的设置,既可以拖动永磁同步电机,也可以拖动异步电机,如西门子的S120,并且S120还可以驱动直线电机。其开关电源的设计非常的特别。
控制板的电源:该驱动器外置一电源盒产生24V电源供给控制板,控制板再将24V转成5V,3.3V等电源。(好几个开关电源)
电源板的控制电源:


(未完待续)